+7 Best Of Steins Gate O Walkthrough New Season 2020

Free Download Anime Season Full HD

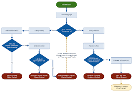
+9 Best Of Steins Gate O Walkthrough Best Wallpaper JPG. I was looking around for a steins gate elite guide and well realized there wasn t one. However there are only six points in the whole game that are crucial decisions for moving the plot forward and gathering all.

Finished Steins Gate 0 There Is Some Major Thing Bothering Me Steinsgate
Finished Steins Gate 0 There Is Some Major Thing Bothering Me Steinsgate from www.reddit.com

It should take between 0 and 1 hour to complete. The text on this flowchart completely matches with the official jast translation and has been tested so there should be no problems. Steins gate elite walkthrough achievement only important mails choices will be listed in the guide.

Since you are playing sg0 im pretty sure you are a big fan of sg so i hope you already beat the game at least once if not i seriously recommend you to play the game enjoy it beat it and unlock whatever ending you get.

Steins gate elite follows a rag tag band of tech savvy young students who discover the means of changing the past via e mail using a modified microwave. Steins gate 0 consists of fourteen unnumbered chapters leading to six different endings. In an ingenious design by the game s creators its routes can branch to form a zerowhen plotted out on a chart 1 the player navigates the game using their smartphone as a trigger. However there are only six points in the whole game that are crucial decisions for moving the plot forward and gathering all.